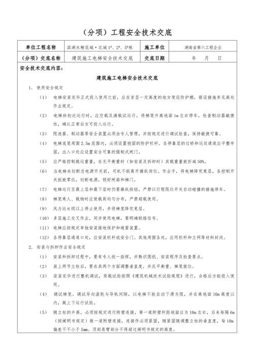
正文 首页行业新闻

电梯在交付使用前应提交哪些资料和文件阿里巴巴生意经

ming

塔吊电梯立之前电梯安装安全技术交底

,土建单位需要提供基础资料,确保混凝土强度不低于C35,基础承载力大于150KPa,并获得技术部门的审批方案。在进行塔吊电梯的拆立前,由生产副经理和安全技术组织拆装人员进行交底,明确注意事项。机组人员需要在场,并当面交待机械电气设备的使用情况。拆立人员必须熟悉塔机的性能、安装程序、...电梯安装安全技术交底

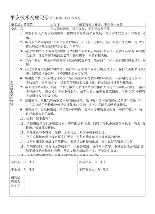
;塔机安全:遵循严格操作规范,定期专业检修,使用智能监测装置监控升降机安全规范操作,安装前严格检查,定期维护。高支模施工安全技术交底,使用合格材料,支撑结构稳固,混凝土浇筑有专人监护。平台与用电安全:卸料平台安全专业团队安装验收,严格限制超载,拆卸时细致检查。安全用电:临时变电所...;施工升降机操作安全技术交底一、进入施工现场必须遵守安全操作规程和安全生产纪律,操作工人必须取得省级建设主管部门颁发的建筑施工特种作业人员操作证书,方可上岗。二、施工升降机运行作业前重点检查项目(每天检查内容)应符合下列要求:(一)各部结构无变形,连接螺栓无松动;(二)齿条与齿轮、导向轮与导轨均接合正常;;整机及各部件的型式试验报告、安全钳与限速器的调试报告(直梯)、向当地质监局的开工告知及回执(若有)、安全交底和技术交底记录施工过程记录(含井道测量、开箱等整改过程的记录)、现场的调试记录、向特种设备检测所的申请验收的资料、特种设备检测所的检验报告和安全许可证、安装过程中与用户和电梯...。

安装工程施工技术交底过程中,应严格遵守国家及地方标准,充分考虑施工质量、安全、技术细节,确保每个环节都得到详细规划和实施。通过技术交底可以有效提升施工质量,降低安全风险,确保工程顺利进行。具体到各个分部分项工程,如管道安装、电气安装、通风安装电梯安装、通用机械设备安装、工业炉砌筑、自动化...;在甲供电梯安装进场施工过程中,监理需要接收以下资料:1. 材料进场时,必须提供正式的出厂合格证和材质化验单,以证明材料的质量符合标准。2. 所有设备和构配件必须附带厂家批号和出厂合格证明,并且按照规定的方式进行检验,确保其功能和安全性。3. 材料的质量抽样和检验方法应遵循《建筑材料质量标准与管理...;1. 准备工作安装前必须确保工具齐全(扳手、螺丝刀、卷尺、千斤顶)、材料合规(配重块质量达标)、安全到位(施工人员穿戴防护装备,现场通风照明良好)。技术交底环节要求专业人员明确施工流程与风险点,为后续操作奠定基础。2. 安装执行第一步:测量与定位通过卷尺测量井道尺寸,根据设计图纸确定配重块中心...;2. 采暖卫生与煤气工程:包括技术交底、隐检记录、预检记录设备产品合格证明、施工实验、室外管线测量记录、质量检验评定、设计变更协商以及竣工图等。3. 电梯安装:涉及技术交底施工组织设计、随机文件、隐检记录、预检记录、材料、产品、设备合格证明及检查记录、绝缘接地电阻测试记录、自检互检报告、安装...;在塔吊电梯立之前,应确保土建单位提供完整的基础资料,并确认混凝土强度不低于C35,基础承载力大于150KPa,且技术部门已审批相关方案。在拆立之前,生产副经理和安全技术负责人需与拆装人员进行详细交底,明确注意事项。本机组人员需在场,当面交待机械电气设备使用情况。拆立人员电梯安装安全技术交底

了解塔机性能、安装流程、各...;2.1 安装作业人员应按安全技术交底内容进行作业。2.2 安装单位专业技术人员、专职安全生产管理人员应进行现场监督。2.3 施工升降机安装作业范围应设置警戒线及明显的警示标志,非作业人员不得进入警戒范围。2.4 进入现场的安装作业人员应佩戴安全防护用品,高处作业人员应系安全带,穿防滑鞋。作业人员...。

电梯在交付使用前应提交哪些资料和文件阿里巴巴生意经

2.11操纵电梯,必须将按钮盒拿到吊笼顶部,不允许在吊笼内操作。2.12吊笼起动前,应先进行全面检查,消除所有不安全隐患。2.13安装运行时,必须按电梯额定安装载重量装载,不允许超载运行。2.14雷雨天、雪天或风速超过12m/s的恶劣天气不能进行安装作业。2.15装拆过程出现技术故障时,应在解决该问题...;在电梯交付使用前,必须提交一系列重要的资料和文件,确保其符合安全和质量标准。这些文件不仅包括施工管理资料,还有技术交底及设计变更记录施工管理资料中,施工组织设计和安装单位资质人员证件是必不可少的。技术交底及设计变更记录则涵盖电梯安装安全技术交底

了技术交底、图纸会审记录、设计变更通知单以及工程洽商记录。这些...;施工用电管理制度施工临时用电施工组织设计配电装置、材料合格证等质量证书施工临时用电验收记录电工操作证安全技术交底及三级安全教育物料提升机与外用电梯安全资料:施工现场起重及垂直运输机械设备管理制度物料提升机拆装方案物料提升机厂家生产许可证、拆装单位资质证书、产品合格证安装验收单、检测报告检查、维修保养、使用、交接;不需要。不需要监理参加,只需要把交底人和接受交底人签答字后的文件给监理一个复印件备案就行。我国的建设监理制度是从国外引进的,其中监理一词即借鉴了日本等国家的称谓。

台帐之四:分部(分项)工程安全技术交底 涵盖了各分部(分项)工程、各工种及其他安全技术交底记录,确保每位工作人员都清楚了解各自的安全责任。台帐之五:安全检查 记录安全生产检查的详细情况,包括检查表,确保施工过程的安全性。台帐之六:安全教育 包括职工花名册,三级安全教育登记卡,安全知识考试...;1. 安装前准备:对电梯井道进行测量,确保其尺寸符合电梯安装要求。准备好安装所需的各种工具和材料,组织专业安装人员并进行技术交底。2. 导轨安装:先安装导轨支架,确保其间距和垂直度符合标准。再将导轨逐根安装在支架上,并进行调整和固定,保证导轨的直线度和平行度。3. 轿厢安装:在井道内组装轿厢...;16. 安全技术交底备用表格(表二)五、安全检查及评价 1. 安全检查周志(旬检)2. 工程建设项目施工安全检查表(表三—1)3. 事故隐患整改通知书(表三——2)4. 事故隐患整改反馈单(表三——3)5. 施工现场安全检查评分汇总表及各分项评定表 6. 施工现场重大危险源预测、评估、监控、措施 六...。

电梯在交付使用前应提交哪些资料和文件阿里巴巴生意经

版权免责声明 1、本文标题:《电梯在交付使用前应提交哪些资料和文件阿里巴巴生意经-公司新闻-黑龙江三洋电梯有限公司哈尔滨分公司》
2、本文来源于,版权归原作者所有,转载请注明出处!
3、本网站所有内容仅代表作者本人的观点,与本网站立场无关,作者文责自负。
4、本网站内容来自互联网,对于不当转载或引用而引起的民事纷争、行政处理或其他损失,本网不承担责任。
5、如果有侵权内容、不妥之处,请第一时间联系我们删除。嘀嘀嘀 QQ:XXXXXBB